各位老师、同道、朋友,大家好!希望每次的学习都能提高自己,希望每次的交流都有所收获,我们一起加油。精准医疗,技术先行;精准诊断,影像先行;影像科是前哨站,影像人是侦察兵,努力做好一名勤勤恳恳默默无闻的影像人。
当前疫情防控正处于关键时期,为深入贯彻落实习近平总书记重要指示精神和中央、省委、市委决策部署,在疫情防控工作中充分发挥基层党组织战斗堡垒和党员先锋模范作用,医技党支部4月份主题党日活动于4月3日下午如期举行。为了减少非必要的人员聚集,本期主题党日活动依然采取线上、线下结合的形式开展。
01

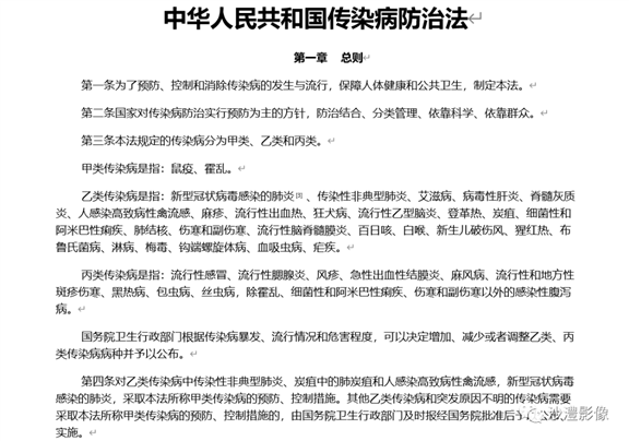
本次活动由医技党支部林运智书记主持,首先,医院工会主席崔红领带领大家一起学习《中华人民共和国传染病防治法》,他指出:本次新冠疫情的防控给广大医务工作者在今后的工作中提出了更高的要求,不仅要掌握传染病防治的相关知识,还要熟知传染病防治法的内容,依法防控更加科学高效。

02

紧接着,林书记向大家传达《中共漯河市委组织部关于关于开展“党员支部双承诺,为民服务解难题”活动的通知》,本次活动将以习近平新时代中国特色社会主义思想和党的十九大精神为指导,认真贯彻落实省委十届十次全会精神和市委七届十一次全会精神,以“争当党员先锋、解决群众难题、强化支部建设、推动社会治理”为重点,扎实开展“党员支部双承诺、为民服务解难题”活动,激励各基层党支部和广大党员担当作为、奋勇争先、为民服务,在办实事、解难题中发挥基层党组织战斗堡垒作用和党员先锋模范作用,进一步深化和拓展“双报到”“双结对”活动,努力实现“党员转作风、群众得实惠、支部增活力、治理见成效”的目标。大家就活动内容展开热烈讨论,近期医技党支部将签署《党员“为民服务解难题”公开承诺书》和《党支部“为民服务解难题”公开承诺书》。




03
随后,林书记督促大家在“沙澧先锋”微信公众号上认真填写《全市深入纠“四风”持续转作风行动”问卷调查表》。

04
活动的最后,大家一起观看了MV《命运共同体》,每一位同志都备受鼓舞。这场新冠肺炎病毒防卫战为整个地球村拉响了强力的环球警钟,没有任何一个国家可以在本次疫情中成为孤岛,“人类命运共同体”的理念也越来越被海外国家所提倡和重视。人类命运共同体首倡于中国但属于世界,顺应历史又立足现实更面向未来,是一个内涵极其丰富的多元复合共同体,值得我们每个人去理解和践行,聚沙成塔,聚力战疫。